工作目标:坚决维护学院正常的教学、科研和生活秩序,有效预防和处置各类治安案件或突发事件,切实保障广大师生员工的生命和财产安全。工作原则:预防为主 打防结合 查除隐患 落实责任。工作要求:协调好、落实好、服务好、形象好。

安全教育

警情提示

当前位置: 本站首页 > 安全教育 > 警情提示 > 正文

全体师生,8死17伤再敲警钟!这份紧急自救指南请收好

发布日期:2024-11-17 点击:


    11月16日18时30分许,宜兴无锡工艺职业技术学院发生一起持刀伤人案件,共造成8人死亡、17人受伤,犯罪嫌疑人被当场抓获。

  经初步调查,犯罪嫌疑人徐某金(男,21岁,该学院2024届毕业生)因考试不合格未拿到毕业证书以及对实习报酬不满遂回校发泄行凶,徐某金对其犯罪行为供认不讳。目前,伤员救治、善后处置、案件侦办等工作正在全力进行中。


图片


近年来

校园安全问题频发

尤其是砍杀袭击事件

更是触动了社会的敏感神经

面对突如其来的灾难

我们绝不能坐以待毙

而是要成为自己安全的第一守护者

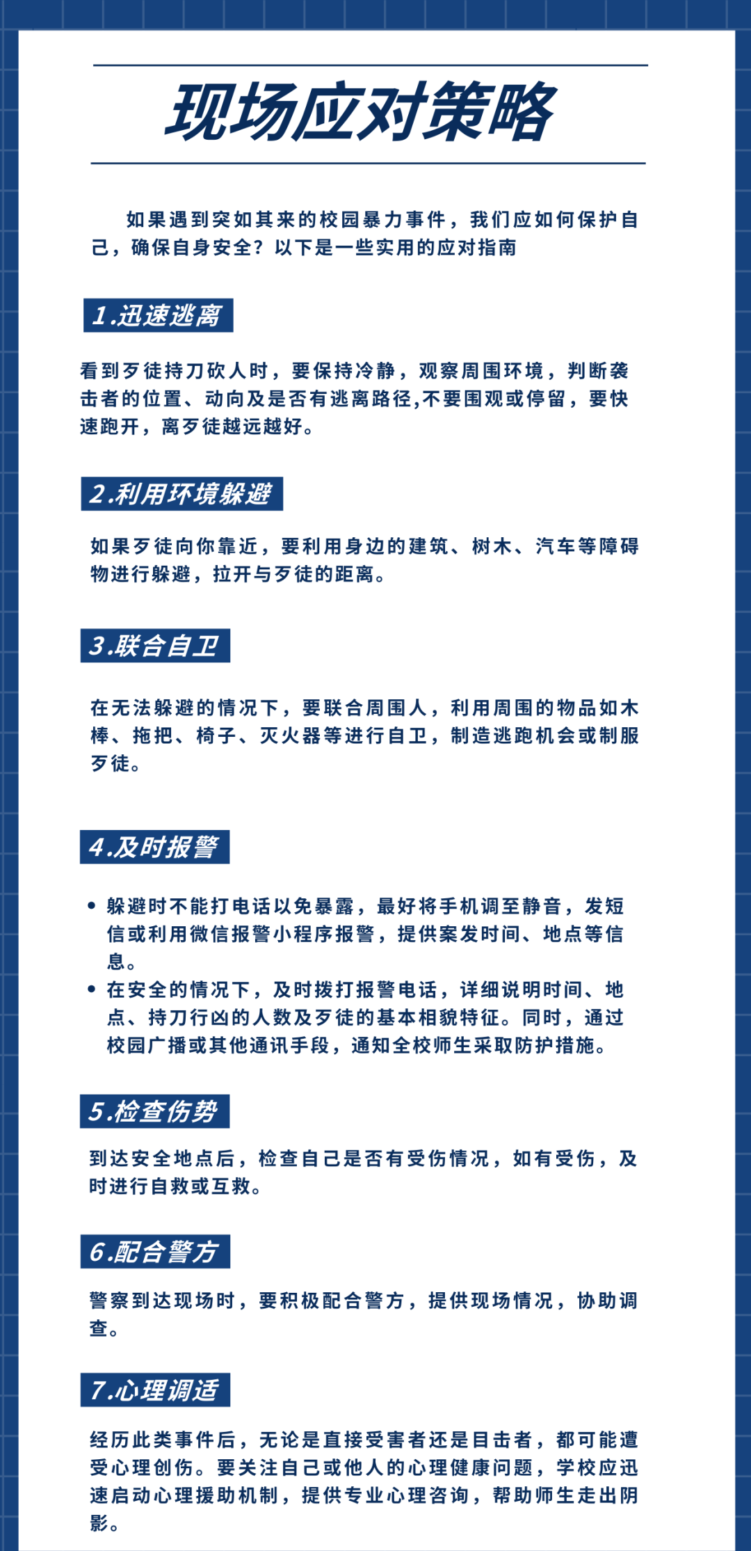
今天,就让我们一起探讨

如遇校园砍杀袭击时

该如何冷静应对

保护自己和身边的人

图片

图片

图片

图片


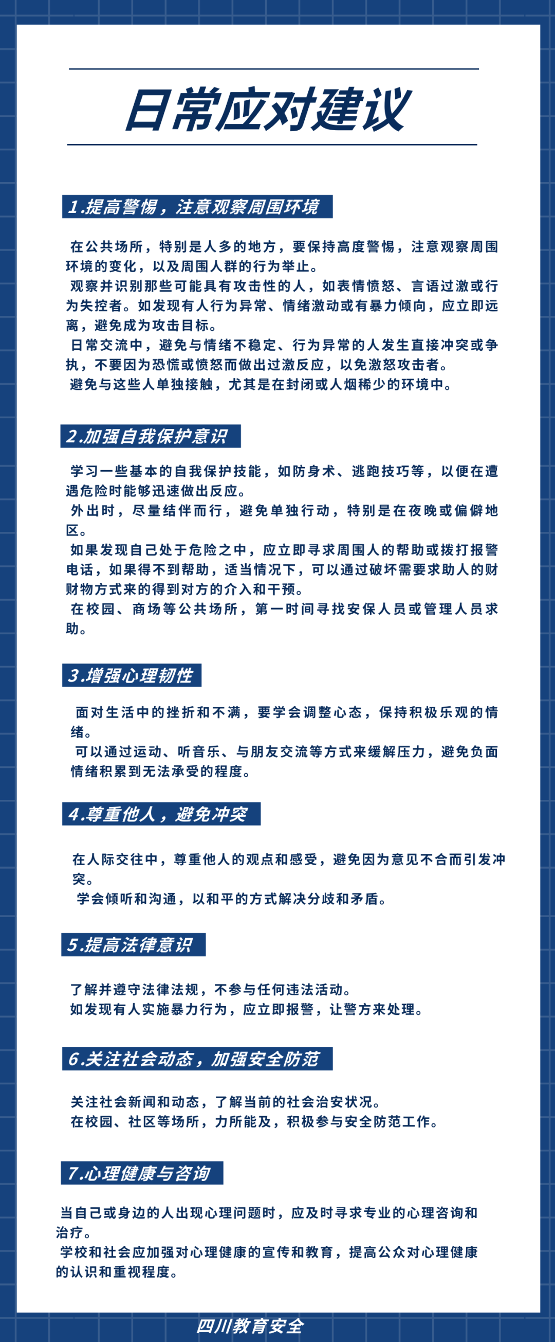
校园安全无小事

防范意识需常鸣

提高防范意识

掌握防范措施

面对潜在的暴力威胁

我们务必要学会自我保护

务必要掌握逃生技巧

做自我安全的守护者

图片

来源丨四川教育安全,综合整理于北京晚报、安全永无止境、急救科普人、南渡印记等