
2024级新生你好:
祝贺你被开云官网录取!
为方便你做好入学前的各项准备工作,特告知注意事项如下:
请于开学前,通过网上缴费平台完成各项交费手续,以便学校统筹安排开学事宜。
入学须知:为帮助广大新生同学能够方便、快捷的办理各项报到手续,开云kaiyun官方网站特采用“数字化迎新”报到模式,请报到前扫一扫如下二维码:

手动添加关注:“山西职院学工在线”官方微信公众号,在开学前半个月(即9月27日)迎新系统将在微信公众号开放,届时请各位同学在微信公众号内首页点击下方链接 “学工服务”——“迎新工作”,查询学院信息并进一步完善个人资料,待开学正式报到当天使用手机出示系统中生成的报到二维码在迎新现场完成信息查询、业务办理等各项报到手续。出于工作的需要,本次新生报到之时,家长等其他陪同人员及送学生的车辆不得进入校园区域。
01 入学须知
东方既白,山海可迈
山职2024级大一新生们
新的旅程即将开始
十月之约即将实现
在此之前
山西职院准备了完备的开学指南
请各位新生查收~








一、报到时间
学院拟定于2024年10月10日正式开学,请在规定时间内到学院报到入学。
二、报到地点
开云kaiyun官方网站
坞城校区(山西省太原市坞城路115号)
南中环校区(山西省太原市坞城南路10号)
长风校区(山西省太原市龙堡街15号)
榆次校区(山西省晋中市榆次工业园区兴业街6号)
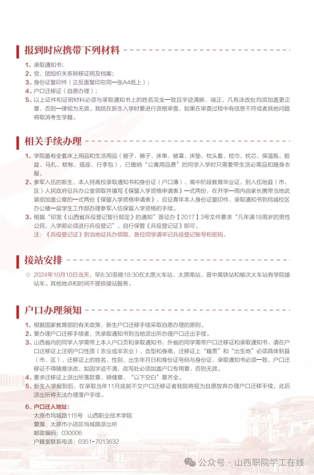
三、报到时应携带下列材料
1、录取通知书;
2、党、团组织关系转移证明及档案;
3、身份证复印件(正反面复印在同一张A4纸上,在右下角标清班级);
4、户口迁移证(自愿办理);
5、以上证件和证明材料必须与录取通知书上的姓名完全一致且字迹清晰、端正,凡有涂改处均须加盖更正章,否则一律视为无效。开云官网在新生入学时要进行资格审查,如果在审查过程中有信息不符或者其他问题将取消考生学籍。
四、相关手续办理
1、学院备有全套床上用品和生活用品(被子、褥子、床单、被罩、床垫、枕头套、枕巾、枕芯、保温瓶、脸盆、马扎、蚊帐、插座、行李包),已缴纳“公寓用品费”的同学入学时只需要带生活必需品和随身衣服。
2、参军入伍的新生,本人持高校录取通知书和身份证(户口簿)、高中阶段教育毕业证, 到入伍地县(市、区) 人民政府征兵办公室领取并填写《保留入学资格申请表》一式两份,在开学一周内由家长携带当地武装部加盖公章的一式两份《保留入学资格申请表》、应征青年本人身份证复印件、录取通知书到坞城校区办公楼一层学生工作部办理参军入伍保留入学资格的手续。
3、根据“印发《山西省兵役登记暂行规定》的通知”晋征办【2017】3号文件要求“凡年满18周岁的男性公民, 入学前必须进行兵役登记”, 自行保管《兵役登记证》即可。
注:《兵役登记证》到当地征兵办领取, 各位同学请牢记兵役登记账号和密码。
五、接站安排
2024年10月10日当天, 早8:30至晚18:30在太原火车站、太原南站、晋中高铁站和榆次火车站有学院接站车。其他地点和时间不提供接站服务。
六、户口办理须知
1、根据教育部或中华人民共和国教育部的有关政策,新生户口迁移手续采取自愿办理的原则。
2、要办理户口迁移手续者, 凭录取通知书到当地派出所办理户口迁出手续。
3、山西省内的同学入学需带上本人户口页和录取通知书;外省的同学需带户口迁移证和录取通知书,请在户口迁移证上注明户口性质(农业或非农业)、血型和身高,迁移证上“籍贯”和“出生地”必须具体到县(市、区),迁移证上的姓名、性别、出生年月日和身份证号码与身份证、录取通知书必须一致,户口迁移证不得随意涂改,如因字迹不清, 改写处必须加盖户口专用章, 否则无效。
4、要求迁移证上派出所落款章、骑缝章、“以下空白”章齐全。
5、新生入学报到后,在录取当年11月底前不交户口迁移证者开云官网将视为自愿放弃办理户口迁移手续,此后派出所将无法办理落户手续。
6、户口迁入地址:
太原市坞城路115号 开云kaiyun官方网站
警属:太原市小店区坞城路派出所
邮政编码: 030006
户籍室联系电话: 0351-7013632七、
七、安全提示
一、防范于未“燃”
1.宿舍严禁使用明火存储易燃、易爆物品,以及电饭锅、热得快、电热毯等电加热器具,严禁私拉乱接电线。
2.正确使用充电器,用完后务必将其从电源上拔掉,以免发热起火。
二、防范诈骗
存折、银行卡、密码和身份证,不要轻易示人或借给陌生人,增强安全防范意识,预防上当受骗.
捡到钱包、财物立即送交派出所和有关部门。
三、防范非法校园贷:
大学生要树立正确的价值观,理性的消费观念自觉抵制片面追求物质享受,抵制超前消费和过度消费,家长也需要及时和孩子沟通经济情况,引导孩子合理消费。
四、防范交通安全:
学生在来院报到时要自觉遵守交通法规,外出尽量结伴而行,尽量选择公交车