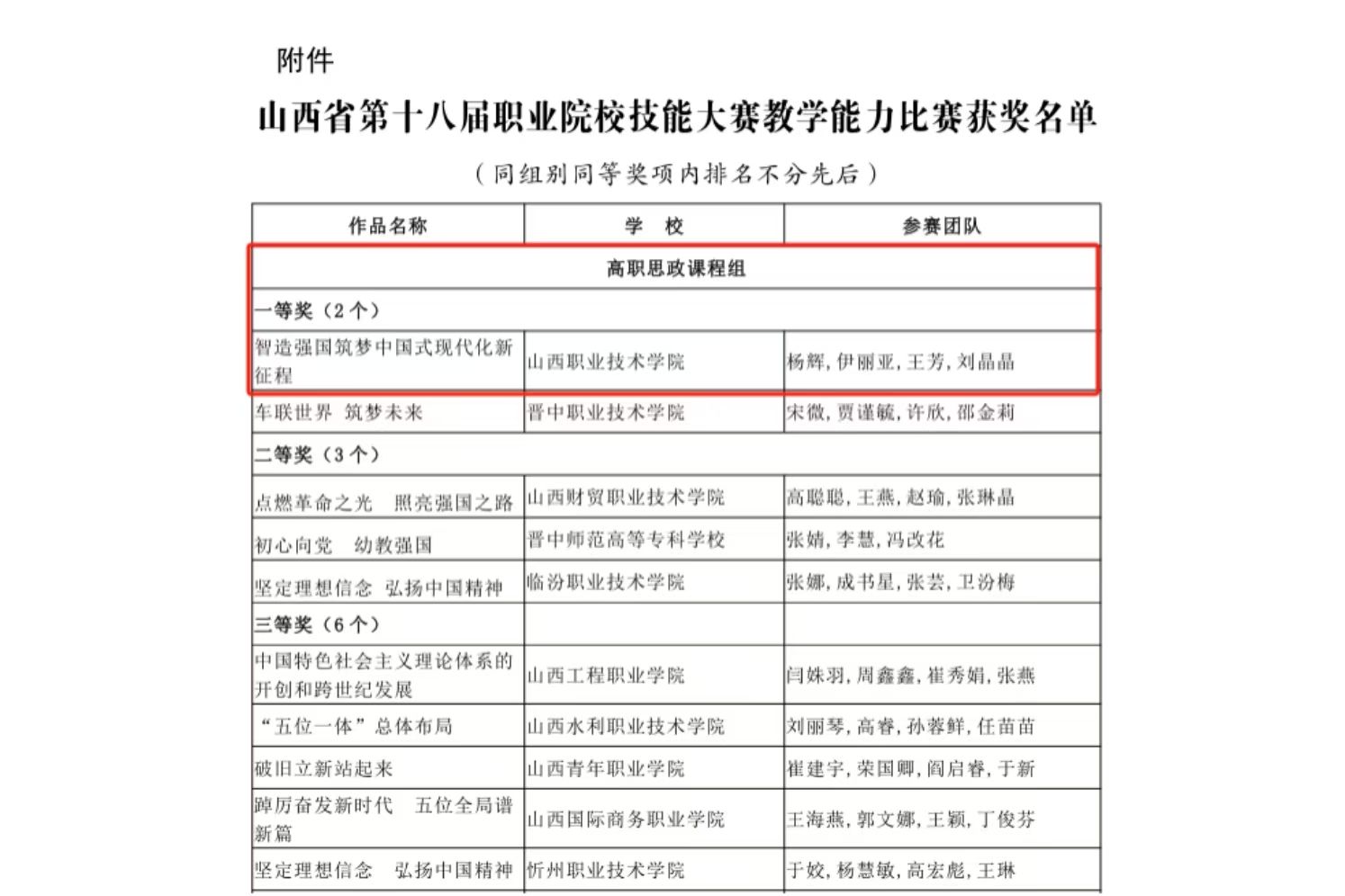
金风送爽、硕果飘香,在第四十个教师节这个特殊的日子里,山西省教育厅下达晋教职成函【2024】66号文件,公布山西省第十八届职业院校技能大赛教学能力比赛获奖名单,开云官网思想政治理论教学研究部杨辉、伊丽亚、王芳、刘晶晶团队的参赛作品《智造强国筑梦中国式现代化新征程》,获高职思政课程组一等奖!这份沉甸甸的荣誉不仅是对教师团队辛勤耕耘与优质教学的高度认可,更是职业院校思政课程建设成效的集中展现,充分证明了思想政治理论教学研究部在课程建设方面取得的显著成效。



此次大赛,得到学院领导的高度重视和各部门、各系部的大力支持,思想政治理论教学研究部将以此次获奖为契机,紧紧围绕学院“五条工作主线”和“十大发展任务”的建设要求,扎实落实好系部建设六项基本任务,继续深化课程建设,进一步加强教学团队建设,促进课堂教学质量的不断提升,推动思政课建设高质量发展。